Erişilebilirlik

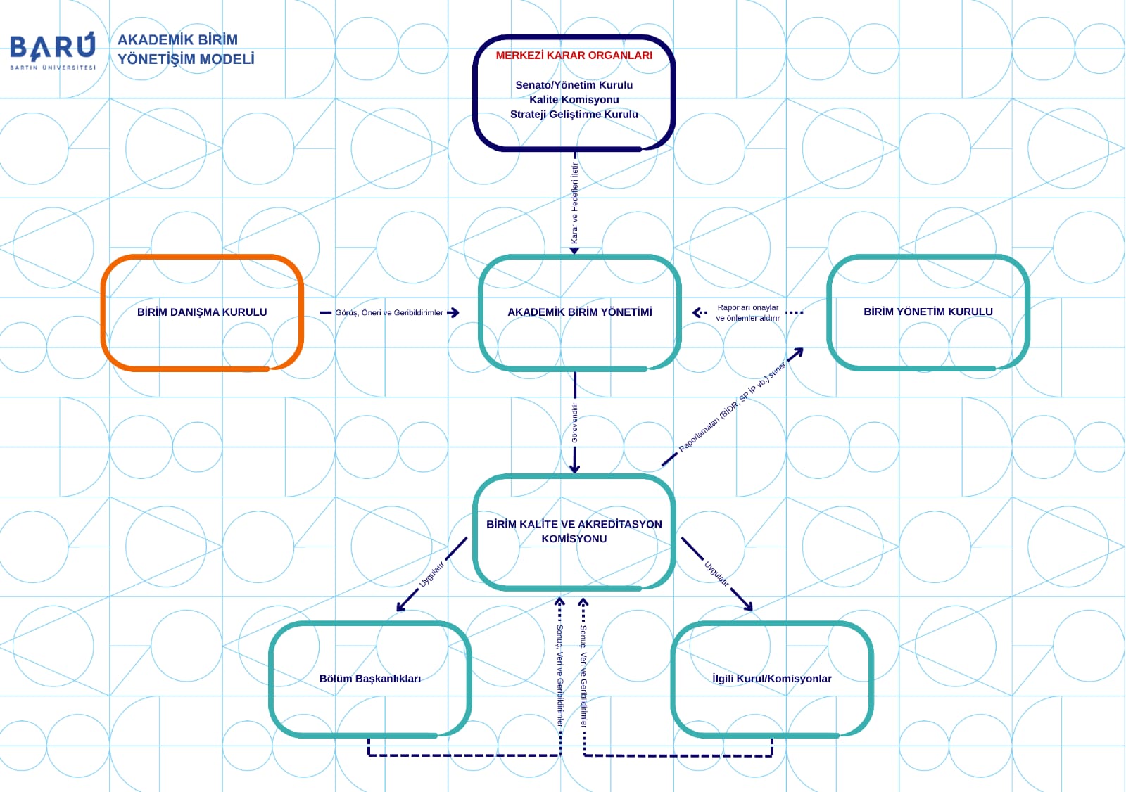
Yönetişim Modeli

Yönetişim Modeli
Fotoğraflar